生物制药本科专业人才培养方案
Undergraduate Program for Specialty in Biological Pharmacy
(专业代码:083002T)
一、培养目标与毕业要求
(一)培养目标
本专业致力于培养德、智、体、美、劳全面发展,适应21世纪生物制药工业及其相关领域建设发展需要和人才市场需求,掌握生物制药专业基础知识、基本原理、基本技能和管理营销知识,具有高度的社会责任感、良好的道德修养和健康的心理素质,具有良好的创新意识、创业精神、法制观念、环保意识、团队精神和职业道德,具备分析和解决复杂工程问题的能力以及创新创业能力,能够从事生物制药及相关专业领域科学研究、技术开发、工艺与工程设计、生产组织、管理与技术服务等方面工作的高素质应用型工程技术人才。
培养的学生适于到生物制药相关的科研、检验及防疫部门等单位工作;适于到生物制药企业从事生产、检验及营销等工作;也可到高等学校和药品管理机构从事教学及药事管理等方面的工作,并适应独立和团队工作环境;能够在全球生物医药科技突飞猛进的大背景下理解和解决生物制药实践相关问题;能够通过终身学习适应职业发展,具有职场竞争力,更好的胜任相关领域的工作。
具体培养目标:
目标1:具备健全的人格、正确的世界观、人生观和价值观,具有良好的思想道德品质、团结协作精神、高度的社会责任感和爱国主义情怀。
目标2:具备一定的人文社会科学素养和基本职业道德,能够遵守制药行业规范,具有良好的语言和文字表达、人际交往、团队协作和组织管理能力,具有一定的国际视野和跨文化交流与合作能力,对生物制药及其相关领域的国际状况有基本全面的了解。
目标3:系统掌握生物制药专业及相关学科的基础知识、基本理论和基本技能;掌握生物制药领域科学研究、技术开发、工程设计的研究方法和技术手段,具备发现、提出、分析和解决生物工程相关问题的能力。
目标4:了解生物制药及相关学科前沿、发展现状和趋势;熟悉药品研发、生产、工程设计等相关领域的技术标准与政策法规;具有应用现代信息技术获取专业相关信息和解决相关问题的基本能力;具有综合运用所学知识、原理和方法进行工程技术改造与创新、工艺工程设计与分析等解决复杂工程问题的基本能力,具有安全、环保、可持续发展意识,获得行业认可,具备就业竞争力。
目标5:具备良好的自学习惯和能力、较好的表达交流能力、一定的计算机及信息技术应用能力,自主学习、自我发展能力;具有一定的创新意识、批判性思维和可持续发展理念,具有生物制药实践和技术革新的能力。
(二)毕业要求
1. 工程知识:能够将数学、自然科学、工程基础和专业知识用于解决复杂工程问题
指标点1-1:掌握用于解决药物生产过程中复杂问题所需的数学知识;
指标点1-2:掌握用于解决药物生产过程中复杂问题所需的自然科学基础知识;
指标点1-3:掌握用于解决药物生产过程中复杂问题所需的专业基础知识;
指标点1-4:掌握用于解决药物生产过程中复杂问题所需的相关工程基础知识。
2. 问题分析:掌握生物制药研究的方法和手段,初步具备发现、提出、分析和解决生物工程相关问题的能力
指标点2-1:掌握生物制药方面的基础知识、基本理论和基本技能;掌握现代生物制药的基本技术路线和工艺过程以及检测和制剂技术;
指标点2-2:应用相关专业知识与原理分析生物药物生产中的复杂工程问题。
3. 设计/开发解决方案:能够设计针对复杂工程问题的解决方案,设计满足特定需求的系统、单元(部件)或工艺流程,并能够在设计环节中体现创新意识,考虑社会、健康、安全、法律、文化以及环境等因素
指标点3-1:掌握生物药物生产过程中所需的单元操作、工艺流程和特定系统;
指标点3-2:能够针对生物药物生产过程中复杂工程问题提出解决方案;
指标点3-3:在解决复杂工程问题时满足相应技术规范。
4. 研究:能够基于科学原理并采用科学方法对复杂工程问题进行研究,包括设计实验、分析与解释数据、并通过信息综合得到合理有效的结论
指标点4-1:具有正确操作实验装置以及采集和整理实验数据的能力;
指标点4-2:能够独立完成实验方案设计,并得到有效结论;
指标点4-3:能够利用生物学和药学的基本原理,设计实验,分析与解释生物药物生产过程中复杂工程问题的能力。
5. 使用现代工具:能够针对复杂工程问题,开发、选择与使用恰当的技术、资源、现代工程工具和信息技术工具,包括对复杂工程问题的预测与模拟,并能够理解其局限性
指标点5-1:具备利用现代化工具进行信息检索及辨别信息的能力;
指标点5-2:运用现代信息资源对复杂工程问题进行预测与模拟的能力。
6. 工程与社会:能够基于工程相关背景知识进行合理分析,评价专业工程实践和复杂工程问题解决方案对社会、健康、安全、法律以及文化的影响,并理解应承担的责任
指标点6-1:了解生物医药生产与研发等方面的标准和法律法规;
指标点6-2:综合评价生物制药工程实践和复杂工程问题解决方案对社会、健康、安全、法律以及文化的影响,并理解应承担的责任。
7. 环境和可持续发展:能够理解和评价生物制药工程实践对环境、社会可持续发展的影响
指标点7-1:理解生物制药工程过程对环境、社会可持续发展的影响;
指标点7-2:在工程实践中主动应用能够改善环境、促进社会可持续发展的先进技术。
8. 职业规范:具有人文社会科学素养、社会责任感,能够在工程实践中理解并遵守职业道德和规范,履行责任
指标点8-1:具有良好的人文社会素养;
指标点8-2:具有较强的社会责任感与工程职业道德。
9. 个人和团队:能够在多学科背景下的团队中承担个体、团队成员以及负责人的角色
指标点9-1:具有良好的执行力和与他人合作承担具体任务的能力;
指标点9-2:任务分解、计划安排和组织实施的能力。
10. 沟通:能够就复杂工程问题与业界同行及社会公众进行有效沟通和交流,包括撰写报告和设计文稿、陈述发言、清晰表达或回应指令,并具备一定的国际视野,能够在跨文化背景下进行沟通和交流
指标点10-1:良好的交流、沟通与表达能力;
指标点10-2:具备国际视野和跨文化环境下的交流、竞争与合作的初步能力。
11. 项目管理:理解并掌握工程管理原理与经济决策方法,并能在多学科环境中应用
指标点11-1:具有初步的工程管理能力和经济分析能力;
指标点11-2:应用工程管理原理和经济分析能力在生物药物生产中的应用。
12. 终身学习:具有自主学习和终身学习的能力,有可持续发展理念和适应发展的能力
指标点12-1:具备良好的自学习惯和能力、一定的计算机及信息技术应用能力,自主学习、自我发展能力;
指标点12-2:具有一定的创新意识、批判性思维和可持续发展理念,具有生物制药实践和技术革新的能力。
13. 身心健康:达到国家规定的大学生体质健康标准,具有健康的体魄、良好的心理素质和以及健康向上的审美趣味
指标点11-1:达到国家规定的大学生体质健康标准,具有健康的体魄;
指标点11-2:具有良好的心理素质和以及健康向上的审美趣味。
表1 专业毕业要求对专业培养目标的支撑关系
培养目标 毕业要求 | 目标1 | 目标2 | 目标3 | 目标4 | 目标5 |
1. 工程知识 | L | M | H | L | L |
2. 问题分析 | L | M | H | L | L |
3. 设计/开发解决方案 | L | L | H | M | L |
4. 研究 | L | L | H | L | M |
5. 使用现代工具 | L | H | M | M | L |
6. 工程与社会 | L | L | H | H | L |
7. 环境和可持续发展 | L | L | L | H | L |
8. 职业规划 | H | L | L | M | L |
9. 个人和团队 | H | M | L | L | L |
10. 沟通 | L | H | L | L | L |
11. 项目管理 | L | L | L | H | L |
12. 终身学习 | L | L | L | L | H |
13. 身心健康 | H | M | L | L | L |
注:H:高支撑度,M:中支撑度,L:低支撑度。
二、修业年限、计划总学时、学分及授予学位
本专业标准学制为四年,学校实行学分制下的弹性学制。计划总学时为2592+25周,总学分为171学分。允许学生在 3~8年内修完规定课程,修满规定学分,准予毕业。符合学位授予条件者,经校学位委员会审核通过,可授予工学学士学位。
三、主干学科与主要课程
主干学科:生物学、化学、药学、工程学。
主要课程:高等数学、物理化学、无机及分析化学、有机化学、生物化学、细胞生物学、微生物学、医学免疫学、生物制药工艺学、药理学、药剂学、药物分析、基因工程制药、细胞工程、制药设备与车间设计、药事管理学等。
四、主要实践性教学环节(含主要专业实验)
本专业主要实践性教学环节包括基础实践(社会实践劳动、基础课程实验)、专业实践(专业课程实验)和综合实践(毕业实习、毕业论文、创新创业实践等)。其中专业实践开设的课程有生物化学实验、细胞生物学实验、微生物学实验、分子生物学实验、有机化学实验、药理学实验、分子免疫学与抗体工程实验、药物分析实验和药剂学实验。
五、课程的学时、学分及学期安排(见表2)
1
表2 课程学时、学分及学期安排表
课程 类别 | 课程 性质 | 课程 模块 | 课程 编号 | 课程名称 | 学分数 | 学分分配 | 总 学 时 | 学时分配 | 周学时 | 开设学期 | 考核方式 | 备注 | ||
理论 | 实践 | 理论 | 实践 (含实验、上机、其他) | |||||||||||
通 识 教 育 课 程 | 通识教育必修课程 | 思想政治理论课程 | 0301112201 | 思想道德与法治 Ideology and Morality and Rule of Law | 3 | 2 | 1 | 48 | 32 | 16 | 3 | 一 | 考试 | 1.共18学分,其中5学分为实践学分; 2. “四史”教育,每学年循环开设,在《中国共产党历史》《新中国史》《改革开放史》《社会主义发展史》4门中选修1门。
|
0301122202 | 中国近现代史纲要 Compendium of Modern Chinese History | 3 | 2 | 1 | 48 | 32 | 16 | 3 | 二 | 考试 | ||||
0301132203 | 马克思主义基本原理 The Basic Principles of Marxism | 3 | 2 | 1 | 48 | 32 | 16 | 3 | 三 | 考试 | ||||
0301132204 | 毛泽东思想和中国特色社会主义理论体系概论 Mao Zedong Thought and Theoretical System of Socialism with Chinese Characteristics | 3 | 2 | 1 | 48 | 32 | 16 | 3 | 三 | 考试 | ||||
0301142204 | 习近平新时代中国特色社会主义思想概论 Introduction to Xi Jinping Thought on Socialism with Chinese Characteristics for a New Era | 3 | 2 | 1 | 48 | 32 | 16 | 3 | 四 | 考试 | ||||
0301112205 | 形势与政策(一) Situation and Policies(Ⅰ) | 0.5 | 0.25 | 0.25 | 8 | 4 | 4 | 1 | 一 | 考查 | ||||
0301122205 | 形势与政策(二) Situation and Policies(Ⅱ) | 0.5 | 0.25 | 0.25 | 8 | 4 | 4 | 1 | 二 | 考查 | ||||
0301132205 | 形势与政策(三) Situation and Policies(Ⅲ) | 0.5 | 0.25 | 0.25 | 8 | 4 | 4 | 1 | 三 | 考查 | ||||
0301142205 | 形势与政策(四) Situation and Policies(Ⅳ) | 0.5 | 0.25 | 0.25 | 8 | 4 | 4 | 1 | 四 | 考查 | ||||
0301212101 | 中国共产党历史 History of the Communist Party of China | 1 | 1 |
| 16 | 16 |
|
| 1-8 | 考查 | ||||
通 识 教 育 课 程 | 通识教育必修课程 |
| 0301212102 | 新中国史 The history of New China | 1 | 1 |
| 16 | 16 |
|
| 1-8 | 考查 |
|
0301222101 | 改革开放史 History of reform and opening up | 1 | 1 |
| 16 | 16 |
|
| 1-8 | 考查 | ||||
0301222102 | 社会主义发展史 The history of socialism | 1 | 1 |
| 16 | 16 |
|
| 1-8 | 考查 | ||||
美育课程 |
| 公共艺术课程 (具体课程名称、课程编号,依学生选修的公共艺术课程在教务系统内自动生成。) | 2 | 2 |
| 32 | 32 |
|
| 1-8 |
| 非艺术类专业学生至少选修1门、2学分。学生自主选修课程包括《音乐鉴赏》《中国美术史》《东昌府本版年画艺术》《山东民歌赏析》《艺术与审美》《带你听懂中国传统音乐》《中国传统音乐作品》《视觉艺术设计》《音乐与社会》等,详细课程名单见每学期选课通知。 | ||
大学外语 |
| 大学外语(一) College Foreign Language(I) | 4 | 2 | 2 | 64 | 32 | 32 | 4 | 一 | 考试 | 1.共12学分,其中实践教学共4学分; 2.学生自主在《大学英语》《大学俄语》《大学日语》《大学韩国语》《大学西班牙语》中任意一种语言模块课程。具体课程名称、课程号依学生选修定; 3.选修《大学英语》的,对未达到《大学英语教学指南》(2020版)基础目标的学生继续开设《大学英语(四)》,对已达到较高水平的学生,根据各学院、专业发展要求和学生多元需求开设《高级英语》、《专门用途英语》和《跨文化交际》等课程,供学生选课。 4.大学外语教育学院负责开课。 | ||
| 大学外语(二) College Foreign Language(II) | 4 | 2 | 2 | 64 | 32 | 32 | 4 | 二 | 考试 | ||||
| 大学外语(三) College Foreign Language(III) | 2 | 2 |
| 32 | 32 |
| 2 | 三 | 考试 | ||||
| 大学外语(四) College Foreign Language(IV) | 2 | 2 |
| 32 | 32 |
| 2 | 四 | 考试 | ||||
通 识 教 育 课 程 | 通识教育必修课程 | 身心健康 |
| 公共体育(一) Physical Education(Ⅰ) | 1 | 1 |
| 36 | 36 |
| 2 | 一 | 考试 | 1.为学生开设两学年的“公共体育”课程,每一学年学生须在篮球、排球、足球、太极拳、网球、健身田径、软式排球、健美操、武术、乒乓球、拳击、散打、羽毛球、垒球 体育舞蹈、体育游戏等项目中选择一项不同运动项目作为学习内容,满足掌握2项运动健身技能的要求。 2.共4学分,其中2学分为实践教学; 3.体育学院负责开课。 |
| 公共体育(二) Physical Education(Ⅱ) | 1 | 1 |
| 36 | 36 |
| 2 | 二 | 考试 | ||||
| 公共体育(三) Physical Education(Ⅲ) | 1 |
| 1 | 36 |
| 36 | 2 | 三 | 考试 | ||||
| 公共体育(四) Physical Education(Ⅳ) | 1 |
| 1 | 36 |
| 36 | 2 | 四 | 考试 | ||||
3001112201 | 大学生心理健康教育 College mental health education | 2 | 2 |
| 32 | 32 |
| 2 | 一/二 |
| 大学生心理健康教育与咨询中心负责开设 | |||
军事 | 2501112209 | 军事理论与训练 Military Theory and Training | 2 | 1 | 1 | 16 | 16 | 2周 | 2 | 一/二 | 考查 | 1.共2学分,其中军事技能训练1学分为实践教学; 2.“军事理论与国家安全教育”第一学期在东校区学院授课,第二学期在西校区学院授课; 3.“军事技能训练”第一学期第1-2周,不计入总学时; | ||
通 识 教 育 课 程 | 通识教育必修课程 | 职业规划与就业指导 | 3001112202 | 大学生职业生涯与发展规划 Career development planning for university students | 1 |
|
| 16 | 16 |
| 1 | 一 |
| 1.分两学期开设,每学期1学分。 2.学生工作处就业指导中心负责开课。 |
3001162202 | 大学生就业指导 Employment guidance for university students | 1 |
|
| 16 | 16 |
| 1 | 六 |
| ||||
数智 赋能 | 1701112401 | 人工智能概论 Introduction of Artificial Intelligence | 2 |
|
| 32 | 32 |
|
| 一/二 |
| 由计算机学院牵头开设 | ||
合计 | 44 | 32 | 12 | 768 | 552 | 216 |
|
|
|
| ||||
通识教育选修课程 | 人文科学 | 主要涵盖文学、艺术、历史、哲学等学科领域的通识教育课程 |
| |||||||||||
社会科学 | 主要涵盖政治、经济、管理、法学等学科领域的通识教育课程 | |||||||||||||
自然科学 | 主要涵盖数学、物理、化学、生物、环境、农学等自然科学领域,以及化工、机械、建筑、材料、信息、电子等诸多工程技术领域的通识教育课程 | |||||||||||||
创新创业教育 | 主要涵盖创新思维、创新精神、创业意识和创业能力等领域的通识教育课程,包括创新基础和创业基础 《创新基础》第2学期开设,1学分,课程代码为“3101222201”,考核方式为考查。 《创业基础》第4学期开设,1学分,课程代码为“3101242202”,考核方式为考查。 | |||||||||||||
教师教育 | 主要涵盖学校教育、社会教育、家庭教育、教育技术等的通识教育课程 | |||||||||||||
学分合计:50,其中理论学分:38、实践学分:12;学时合计:864,其中理论学时:648、实践学时:216 | ||||||||||||||
1
课程 类别 | 课程 性质 | 课程 模块 | 课程 编号 | 课程名称 | 学 分 数 | 学分分配 | 总 学 时 | 总学时分配 | 周学时 | 开设学期 | 考核方式 | 备注 | ||||
理论 | 实践 | 理论 | 实践 (含实验、上机、其他等) | |||||||||||||
专 业 教 育 课 程 | 必修 | 学科 基础 课程 | 1002112201 | 高等数学(一级,上) Advanced Mathematics (Level 1, Volume I ) | 5 | 5 |
| 80 | 80 |
| 5 | 一 | 考试 |
| ||
1002122201 | 高等数学(一级,下) Advanced Mathematics (Level 1, Volume II) | 5 | 5 |
| 80 | 80 |
| 5 | 二 | 考试 | ||||||
1002132201 | 线性代数 Linear Algebra | 2 | 2 |
| 32 | 32 |
| 4 | 三 | 考试 | ||||||
1002132202 | 概率论与数理统计 Probability Theory and Mathematical Statistics | 2 | 2 |
| 32 | 32 |
| 4 | 三 | 考试 | ||||||
1102122203 | 大学物理II College Physics II | 4 | 4 |
| 64 | 64 |
| 4 | 二 | 考试 | ||||||
2422112201 | 无机及分析化学 Inorganic and Analytical Chemistry | 3 | 3 |
| 48 | 48 |
| 3 | 一 | 考试 | ||||||
2422122202 | 有机化学 Organic Chemistry | 3 | 3 |
| 48 | 48 |
| 3 | 二 | 考试 | ||||||
2422142203 | 物理化学 Physical Chemistry | 3 | 3 |
| 48 | 48 |
| 3 | 四 | 考试 | ||||||
2422142204 | 化工原理 Principles of Chemical Engineering | 3 | 3 |
| 48 | 48 |
| 3 | 四 | 考试 | ||||||
2422112205 | 药学概论 Introduction of Pharmacy | 1 | 1 |
| 16 | 16 |
| 2 | 一 | 考查 | ||||||
2422112206 | 实验室安全教育 Safety Education of Laboratory | 1 | 1 |
| 16 | 16 |
| 2 | 一 | 考查 | ||||||
小计 | 32 |
|
| 512 |
|
|
| |||||||||
专业 核心 课程 | 2422232201 | 生物化学(双语) Biological Chemistry | 4 | 4 |
| 64 | 64 |
| 4 | 三 | 考试 | |||||
2422232202 | 细胞生物学 Cell Biology | 3 | 3 |
| 48 | 48 |
| 3 | 三 | 考试 | ||||||
2422232203 | 微生物学 Microbiology | 3 | 3 |
| 48 | 48 |
| 3 | 三 | 考试 | ||||||
2422242204 | 人体解剖生理学 Human Anatomy and Physiology | 3 | 3 |
| 48 | 48 |
| 3 | 四 | 考试 | ||||||
2422252206 | 药剂学 Pharmaceutics | 3 | 3 |
| 48 | 48 |
| 2 | 五 | 考试 | ||||||
2422252207 | 药物分析 Pharmaceutical Analysis | 3 | 3 |
| 48 | 48 |
| 2 | 五 | 考试 | ||||||
2422252205 | 药理学 Pharmacology | 3 | 3 |
| 48 | 48 |
| 2 | 五 | 考试 | ||||||
2422252208 | 药物化学 Pharmaceutical Chemistry | 2 | 2 |
| 32 | 32 |
| 2 | 五 | 考试 | ||||||
2422252209 | 医学免疫学 Medical Immunology | 2 | 2 |
| 32 | 32 |
| 2 | 五 | 考试 | ||||||
小计 | 26 |
|
| 416 |
|
|
| |||||||||
合计 | 58 |
|
| 928 |
|
|
| |||||||||
专 业 教 育 课 程 | 选修 |
抗体与蛋白药物课程模块 | 2423122201 | 普通生物学 General biology | 2 | 2 |
| 32 | 32 |
| 2 | 二 | 考试 | 1.专业选修课程共分为三个课程模块,要求抗体与蛋白药物课程模块需选修至少6学分。 2.建议优选课程为基因工程制药、分子生物学、仪器分析与波谱解析。 3.《抗体药物研究与应用》、《抗体制药工艺学》两门课程是校企合作企业开设课程,为第四学年在企业参加实习学生的优选课程,由企业兼职教师在企业完成授课。可对应免修第七学期《文献检索与专业英语》和《药事管理学》。 | ||
2423132201 | 生物信息学 Bioinformatics | 2 | 2 |
| 32 | 32 |
| 2 | 三 | 考查 | ||||||
2423142201 | 蛋白质工程 Protein Engineering | 2 | 2 |
| 32 | 32 |
| 2 | 四 | 考试 | ||||||
2423142203 | 高级生物化学 Biological Chemistry | 2 | 2 |
| 32 | 32 |
| 2 | 四 | 考试 | ||||||
2423142204 | 仪器分析与波谱解析 Instrument Analysis and Pop-analysis | 2 | 2 |
| 32 | 32 |
| 2 | 四 | 考试 | ||||||
2423142205 | 分子生物学 Molecular Biology | 2 | 2 |
| 32 | 32 |
| 2 | 四 | 考试 | ||||||
2423162202 | 基因工程制药 Engineering Pharmaceuticals | 2 | 2 |
| 32 | 32 |
| 2 | 六 | 考试 | ||||||
2423162207 | 疫苗研究与应用 Research and Application of Vaccine | 2 | 2 |
| 32 | 32 |
| 2 | 六 | 考查 | ||||||
2423162208 | 计算机辅助药物设计 Computer Aided Drug Design | 2 | 2 |
| 32 | 32 |
| 2 | 六 | 考查 | ||||||
2423172206 | 抗体药物研究与应用 Research and Application of Antibody Drugs | 2 | 2 |
| 32 | 32 |
| 2 | 七 | 考查 | ||||||
2423172201 | 抗体制药工艺学 Antibody Pharmaceutical Technology | 2 | 2 |
| 32 | 32 |
| 2 | 七 | 考查 | ||||||
小计 | 6 |
|
| 96 |
|
|
| |||||||||
微生物与生化药物课程模块 | 2423142209 | 生物分离工程 Biological Separation Engineering | 2 | 2 |
| 32 | 32 |
| 2 | 四 | 考试 |
1.专业选修课程共分为三个课程模块,要求微生物与生化药物课程模块需选修至少6学分。 2.建议优选课程为生物制药工艺学、细胞工程、文献检索与专业英语。
| ||||
2423152210 | 生物制药工艺学 Biopharmaceutical Technology | 2 | 2 |
| 32 | 32 |
| 2 | 五 | 考试 | ||||||
2423152211 | 发酵工程 Fermentation Technology | 2 | 2 |
| 32 | 32 |
| 2 | 五 | 考试 | ||||||
2423152212 | 酶工程 Enzyme Engineering | 2 | 2 |
| 32 | 32 |
| 2 | 五 | 考试 | ||||||
2423162213 | 细胞工程 Cell Engineering | 2 | 2 |
| 32 | 32 |
| 2 | 六 | 考试 | ||||||
2423162218 | 生物反应工程 Bioreaction engineering | 2 | 2 |
| 32 | 32 |
| 2 | 六 | 考试 | ||||||
2423162214 | 生物技术药物研究开发与质量控制 Research and Quality Control of Biomedicine | 2 | 2 |
| 32 | 32 |
| 2 | 六 | 考查 | ||||||
2423162215 | 中药学 Pharmacology | 2 | 2 |
| 32 | 32 |
| 2 | 六 | 考查 | ||||||
2423162216 | 药用生物资源 Bioresources | 2 | 2 |
| 32 | 32 |
| 2 | 六 | 考查 | ||||||
2423172217 | 文献检索与专业英语 Literature Searches and Special English | 2 | 2 |
| 32 | 16 | 16 | 2 | 七 | 考查 | ||||||
小计 | 6 |
|
| 96 |
|
|
| |||||||||
药事法规与企业管理课程模块 | 2423262401 | 工程制图与CAD Engineering Drawing and CAD | 2 | 2 |
| 32 | 16 | 16 | 2 | 六 | 考查 | 1.专业选修课程共分为三个课程模块,要求药事法规与企业管理课程模块需选修至少8学分。 2. 建议优选课程为工程制图与CAD、制药过程安全与环保(跨专业选修课)、制药设备与车间设计、药事管理学。 | ||||
2412262206 | 制药过程安全与环保 Pharmaceutical Process Safety and Environmental Protection | 2 | 2 |
| 32 | 32 |
| 2 | 六 | 考查 | ||||||
2423262403 | 制药设备与车间设计 Pharmaceutical Equipment and Workshop Design | 2 | 2 |
| 32 | 32 |
| 2 | 六 | 考试 | ||||||
2423262204 | 药品生产质量管理工程 Pharmaceutical Production Quality Management Engineering | 2 | 2 |
| 32 | 32 |
| 2 | 六 | 考试 | ||||||
2423262205 | 新药研究与开发 New Drug Research and Development | 2 | 2 |
| 32 | 32 |
| 2 | 六 | 考查 | ||||||
2423262206 | 医药企业管理学 Medicine Enterprise Management | 2 | 2 |
| 32 | 32 |
| 2 | 六 | 考查 | ||||||
2423272207 | 药事管理学 Affairs Law and Regulation | 2 | 2 |
| 32 | 32 |
| 2 | 七 | 考查 | ||||||
2423252208 | 环境生物学 Environmental Biology | 2 | 2 |
| 32 | 32 |
| 2 | 五 | 考试 | ||||||
2423272203 | 药品知识产权保护理论与实务 of Intellectual Property Protection of Pharmaceuticals | 1 | 1 |
| 16 | 16 |
| 2 | 七 | 考查 | ||||||
2423272204 | 医药产业发展报告 Report of Pharmaceutical Industry Development | 1 | 1 |
| 16 | 16 |
| 2 | 七 | 考查 | ||||||
2423282205 | 药学前沿学术讲座 Academic Lectures of Pharmacy Frontier | 1 | 1 |
| 16 | 16 |
| 2 | 一~八 | 考查 | ||||||
小计 | 8 |
|
| 128 |
|
|
| |||||||||
合计 | 20 |
|
| 320 |
|
|
| |||||||||
微专业选修 | 课程编号、课程名称,由学生自主选修的微专业在教务系统内自动生成。 |
|
|
|
|
|
|
| 微专业课程模块,由学生自主选修,不计入主修专业总学分、学时。修满微专业合格课程的,由微专业开设高校颁发证书。 | |||||||
小计 |
|
|
|
|
|
|
| |||||||||
实 践 教 学 | 必修 | 基础 实践 | 2424152201 | 劳动教育与实践 Labor education and practice | 1 |
| 1 | 32 |
| 32 |
| 五 | 考查 |
| ||
2424122201 | 无机及分析化学(实验) Experiments of Inorganic and Analytica Chemistry | 1 |
| 1 | 32 |
| 32 | 4 | 二 | 考查 | ||||||
1104122207 | 大学物理II(实验) Experiments of College Physics II | 0.5 |
| 0.5 | 16 |
| 16 | 4 | 二 | 考查 | ||||||
小计 | 2.5 |
|
| 80 |
|
|
| |||||||||
专业 实践 | 2424232204 | 细胞生物学(实验) Experiments of Cell Biology | 1 |
| 1 | 32 |
| 32 | 4 | 三 | 考查 | |||||
2424232205 | 生物化学(实验) Experiment of Biochemistry | 1.5 |
| 1.5 | 48 |
| 48 | 4 | 三 | 考查 | ||||||
2424232206 | 有机化学(实验) Experiments of Organic Chemistry | 1 |
| 1 | 32 |
| 32 | 4 | 三 | 考查 | ||||||
2424232207 | 微生物学(实验) Experiment of Microbiology | 1.5 |
| 1.5 | 48 |
| 48 | 4 | 三 | 考查 | ||||||
2424242208 | 分子生物学(实验) Experiment of Molecular Biology | 1.5 |
| 1.5 | 48 |
| 48 | 4 | 四 | 考查 | ||||||
2424252209 | 药理学(实验) Experiments of Pharmacology | 1.5 |
| 1.5 | 48 |
| 48 | 4 | 五 | 考查 | ||||||
2424252210 | 药物分析(实验) Experiments of Pharmaceutical Analysis | 1.5 |
| 1.5 | 48 |
| 48 | 4 | 五 | 考查 | ||||||
2424262211 | 分子免疫学与抗体工程(实验) Experiments of Molecular Immunology and Antibody Engineering | 1.5 |
| 1.5 | 48 |
| 48 | 4 | 六 | 考查 | ||||||
2424262212 | 药剂学(实验) Experiments of Pharmaceutics | 1.5 |
| 1.5 | 48 |
| 48 | 4 | 六 | 考查 | ||||||
小计 | 12.5 |
|
| 400 |
|
|
| |||||||||
综合 实践 | 2424282214 | 毕业论文(设计) Graduation Thesis(Design) | 12 |
|
| 12周 |
| 12周 |
| 七~八 | 考查 | |||||
2424262216 | 第二课堂 Second Class | 3 |
|
|
|
|
|
| 一~八 | 考查 | ||||||
2424262415 | 制药设备与车间设计(课程设计) Pharmaceutical Equipment and Workshop Design Course Design | 4 |
|
| 4周 |
| 4周 |
| 六 | 考查 | ||||||
2424282218 | 毕业实习 Graduation Practice | 8 |
|
| 8周 |
| 8周 |
| 七~八 | 考查 | ||||||
2424262213 | 生产见习 Production Trainee | 1 |
|
| 1周 |
| 1周 |
| 六 | 考查 | ||||||
小计 | 28 |
|
|
|
|
|
| |||||||||
选修 | 2424262217 | 学生创新创业实践 Innovation and Entrepreneurship Practice of Students | 1 |
|
|
|
|
|
| 六 | 考查 | |||||
2424272218 | 社会实践 Social Practice | 1 |
|
|
|
|
|
| 七 | 考查 | ||||||
小计 | 2 |
|
| 25周 |
|
|
| |||||||||
合计 | 43 |
|
|
|
|
|
| |||||||||
总计 | 171 |
|
| 2592+25周 |
|
|
| |||||||||
1
六、主要课程(教学活动)与毕业要求对应矩阵(见表3)
表3 主要课程(教学活动)与毕业要求对应矩阵
毕业要求 | 毕业要求具体指标点 | 主要课程(教学活动) | 考核方式 | |
主要课程(教学活动)名称 | 权重值 | |||
1.工程知识 | 1-1:掌握用于解决药物生产过程中复杂问题所需的数学知识 | 高等数学 | 0.4 | 考试 |
线性代数 | 0.3 | 考试 | ||
概率论与数理统计 | 0.3 | 考试 | ||
1-2:掌握用于解决药物生产过程中复杂问题所需的自然科学知识 | 大学物理 | 0.3 | 考试 | |
无机及分析化学 | 0.3 | 考试 | ||
有机化学 | 0.4 | 考试 | ||
1-3:掌握用于解决生物药物生产过程中复杂问题所需的专业基础知识 | 生物化学 | 0.2 | 考试 | |
微生物学 | 0.2 | 考试 | ||
药理学 | 0.2 | 考试 | ||
药剂学 | 0.2 | 考试 | ||
药物化学 | 0.2 | 考试 | ||
1-4 掌握用于解决药物生产过程中复杂问题所需的相关工程基础知识 | 物理化学 | 0.3 | 考试 | |
有机化学 | 0.2 | 考试 | ||
药物化学 | 0.2 | 考试 | ||
化工原理 | 0.3 | 考试 | ||
2.问题分析 | 2-1:掌握生物制药方面的基础知识、基本理论 | 分子生物学 | 0.3 | 考试 |
细胞生物学 | 0.2 | 考试 | ||
生物化学 | 0.3 | 考试 | ||
人体解剖生理学 | 0.2 | 考试 | ||
2-2:应用相关专业知识与原理分析生物药物生产中的复杂工程问题 | 生物反应工程 | 0.3 | 考试 | |
细胞工程 | 0.2 | 考试 | ||
医学免疫学 | 0..3 | 考试 | ||
化工原理 | 0.2 | 考试 | ||
3.设计/开发解决方案 | 3-1:掌握生物药物生产过程中所需单元操作、工艺流程和特定系统 | 生物分离工程 | 0.2 | 考试 |
药剂学 | 0.3 | 考试 | ||
化工原理 | 0.2 | 考试 | ||
生物反应工程 | 0.3 | 考试 | ||
3-2:能够针对生物药物生产过程中复杂工程问题提出解决方案 | 发酵工程 | 0.2 | 考试 | |
抗体制药工艺学 | 0.2 | 考试 | ||
抗体药物研究与应用 | 0.2 | 考查 | ||
制药设备与车间设计 | 0.2 | 考试 | ||
基因工程制药 | 0.2 | 考试 | ||
3-3:在解决复杂工程问题时满足相应技术规范 | 药物分析 | 0.3 | 考试 | |
毕业论文(设计) | 0.4 | 考查 | ||
药品生产质量管理工程 | 0.3 | 考试 | ||
4.研究 | 4-1:具有正确操作实验装置以及采集和整理实验数据的能力 | 大学物理(实验) | 0.3 | 考试 |
无机及分析化学(实验) | 0.4 | 考试 | ||
分子生物学(实验) | 0.3 | 考试 | ||
4-2:能够独立完成实验方案设计,并得到有效结论 | 生物化学(实验) | 0.3 | 考试 | |
微生物学(实验) | 0.3 | 考试 | ||
分子免疫学与抗体工程(实验) | 0.2 | 考试 | ||
细胞生物学(实验) | 0.2 | 考试 | ||
| 4-3:能够利用基本原理,设计实验,分析与解释药物生产过程中复杂工程问题的能力 | 药物分析(实验) | 0.3 | 考试 |
药剂学(实验) | 0.3 | 考试 | ||
有机化学(实验) | 0.2 | 考试 | ||
药理学(实验) | 0.2 | 考查 | ||
5.使用现代工具 | 5-1:掌握现代化工具进行信息检索及辨别信息的能力 | 大学外语 | 0.4 | 考试 |
文献检索与专业英语 | 0.3 | 考试 | ||
药物设计学 | 0.3 | 考试 | ||
5-2:运用现代信息资源对复杂制药工程问题进行预测与模拟能力 | 工程制图与CAD | 0.2 | 考试 | |
制药设备与车间设计 | 0.3 | 考试 | ||
生物制药工艺学 | 0.3 | 考试 | ||
文献检索与专业英语 | 0.2 | 考试 | ||
6.工程与社会 | 6-1:了解生物制药生产、设计与开发等方面的标准和法律法规 | 药品生产质量管理工程 | 0.3 | 考试 |
药学概论 | 0.3 | 考查 | ||
仪器分析与波谱解析 | 0.2 | 考试 | ||
新药研究与开发 | 0.2 | 考查 | ||
6-2:综合评价制药专业工程实践和复杂工程问题解决方案对社会、健康、安全、法律以及文化的影响,并理解应承担的责任 | 毕业实习 | 0.2 | 考查 | |
思想道德修养与法治 | 0.2 | 考试 | ||
实验室安全教育 | 0.2 | 考查 | ||
制药过程安全与环保 | 0.2 | 考试 | ||
生产见习 | 0.2 | 考试 | ||
7.环境和可持续发展 | 7-1:理解制药工程对环境、社会可持续发展的影响 | 环境生物学 | 0.3 | 考试 |
药事管理学 | 0.3 | 考试 | ||
制药过程安全与环保 | 0.4 | 考试 | ||
7-2:在工程实践中主动应用能够改善环境、促进社会可持续发展的先进技术 | 生产见习 | 0.3 | 考查 | |
毕业实习 | 0.4 | 考查 | ||
制药设备与车间设计(课程设计) | 0.3 | 考试 | ||
8.职业规范 | 8-1:具有良好的人文社会素养 | 中国近代史纲要 | 0.2 | 考试 |
毛泽东思想和中国特色社会主义理论体系概论 | 0.2 | 考试 | ||
习近平新时代中国特色社会主义思想概论 | 0.2 | 考试 | ||
马克思主义基本原理 | 0.2 | 考试 | ||
“四史”教育 | 0.2 | 考查 | ||
8-2:具有较强的社会责任感与工程职业道德 | 思想道德修养与法治 | 0.4 | 考试 | |
形式与政策 | 0.2 | 考查 | ||
实验室安全教育 | 0.2 | 考试 | ||
药事管理学 | 0.2 | 考试 | ||
9.个人和团队 | 9-1:具有良好的执行力和与他人合作承担具体任务的能力 | 军事理论与训练 | 0.4 | 考查 |
公共体育 | 0.2 | 考试 | ||
医药企业管理学 | 0.2 | 考查 | ||
劳动教育与实践 | 0.2 | 考查 | ||
9-2:任务分解、计划安排和组织实施的能力 | 第二课堂 | 0.3 | 考试 | |
制药设备与车间设计(课程设计) | 0.3 | 考试 | ||
毕业论文(设计) | 0.4 | 考查 | ||
10.沟通 | 10-1:良好的交流、沟通与表达能力 | 大学外语 | 0.3 | 考试 |
社会实践 | 0.2 | 考查 | ||
大学生心理健康教育 | 0.3 | 考查 | ||
毕业实习 | 0.2 | 考查 | ||
10-2:具备国际视野和跨文化环境下的交流、竞争与合作的初步能力 | 药品生产质量管理工程 | 0.4 | 考查 | |
文献检索与专业英语 | 0.3 | 考试 | ||
药学前沿学术讲座 | 0.3 | 考查 | ||
11.项目管理 | 11-1:具有初步的工程管理能力和经济分析能力 | 药品生产质量管理工程 | 0.3 | 考试 |
制药设备与车间设计 | 0.4 | 考试 | ||
工程制图与CAD | 0.3 | 考试 | ||
11-2:应用工程管理原理和经济分析能力在药物生产中的应用 | 生物反应工程 | 0.3 | 考试 | |
制药设备与车间设计(课程设计) | 0.3 | 考试 | ||
毕业论文(设计) | 0.4 | 考查 | ||
12.终身学习 | 12-1:具备良好的自学习惯和能力、一定的计算机及信息技术应用能力,自主学习、自我发展能力 | 形式与政策 | 0.2 | 考查 |
毕业实习 | 0.2 | 考查 | ||
工程制图与CAD | 0.2 | 考查 | ||
大学生职业生涯规划与就业指导 | 0.2 | 考查 | ||
文献检索与专业英语 | 0.2 | 考查 | ||
12-2:具有一定的创新意识、批判性思维和可持续发展理念,具有生物制药实践和技术革新的能力 | 药学概论 | 0.2 | 考查 | |
文献检索与专业英语 | 0.2 | 考试 | ||
学生创新创业实践 | 0.3 | 考查 | ||
毕业论文(设计) | 0.3 | 考查 | ||
13.心身健康 | 11.1达到国家规定的大学生体质健康标准,具有健康的体魄 | 劳动教育与实践 | 0.3 | 考查 |
军事理论与训练 | 0.3 | 考试 | ||
公共体育 | 0.4 | 考查 | ||
11.2具有良好的心理素质和以及健康向上的审美趣味 | 大学生心理健康教育 | 0.5 | 考查 | |
公共艺术课程 | 0.5 | 考查 | ||
七、专业课程设置(见表4)
表4 专业课程设置
课程 类别 | 课程性质 | 课程 模块 | 课程 编号 | 课程名称 | 先修课程 |
专 业 教 育 课 程 | 专业必修课程 | 学科基础 课程 | 1002112201 | 高等数学(一级,上) | 无 |
1002122201 | 高等数学(一级,下) | 无 | |||
1002132201 | 线性代数 | 高等数学 | |||
1002132202 | 概率论与数理统计 | 高等数学 | |||
1102122203 | 大学物理II | 无 | |||
2422112201 | 无机及分析化学 | 无 | |||
2422122202 | 有机化学 | 无机与分析化学 | |||
2422132203 | 物理化学 | 大学物理II | |||
2422142204 | 化工原理 | 物理化学 | |||
2422112205 | 药学概论 | 无 | |||
2422112206 | 实验室安全教育 | 无 | |||
专业核心 课程 | 2422232201 | 生物化学 | 有机化学 | ||
2422232202 | 细胞生物学 | 生物化学 | |||
2422232203 | 微生物学 | 生物化学 | |||
2422242204 | 人体解剖生理学 | 普通生物学 | |||
2422252206 | 药理学 | 人体解剖生理学 | |||
2422252207 | 药剂学 | 物理化学 | |||
2422252205 | 药物分析 | 仪器分析与波谱解析 | |||
2422252208 | 药物化学 | 有机化学 | |||
2422252209 | 医学免疫学 | 细胞生物学 | |||
专业选修课程 | 抗体与蛋白药物课程模块 | 2423122201 | 普通生物学 | 无 | |
2423132201 | 生物信息学 | 无 | |||
2423142201 | 蛋白质工程 | 基因工程制药 | |||
2423142203 | 高级生物化学 | 生物化学 | |||
2423142204 | 仪器分析与波谱解析 | 无机及分析化学 | |||
2423142205 | 分子生物学 | 生物化学 | |||
2423162202 | 基因工程制药 | 分子生物学 | |||
2423162207 | 疫苗研究与应用 | 医学免疫学 | |||
2423162208 | 计算机辅助药物设计 | 生物信息学 | |||
2423172206 | 抗体药物研究与应用 | 医学免疫学 | |||
2423172201 | 抗体制药工艺学 | 医学免疫学 | |||
微生物与生化药物课程模块 | 2423142209 | 生物分离工程 | 仪器分析与波谱解析 | ||
2423152210 | 生物制药工艺学 | 生物分离工程 | |||
2423152211 | 发酵工程 | 化工原理 | |||
2423152212 | 酶工程 | 生物化学 | |||
2423162213 | 细胞工程 | 普通生物学 | |||
2423162218 | 生物反应工程 | 发酵工程 | |||
2423162214 | 生物技术药物研究开发与质量控制 | 药物分析 | |||
2423162215 | 中药学 | 无 | |||
2423162216 | 药用生物资源 | 无 | |||
2423172217 | 文献检索与专业英语 | 大学外语 | |||
药事法规与企业管理课程模块 | 2423262401 | 工程制图与CAD | 无 | ||
2412262206 | 制药过程安全与环保 | 无 | |||
2423262403 | 制药设备与车间设计 | 生物反应工程 | |||
2423262204 | 药品生产质量管理工程 | 药物分析 | |||
2423262205 | 新药研究与开发 | 药物化学 | |||
2423262206 | 医药企业管理学 | 无 | |||
2423272207 | 药事管理学 | 药品生产质量管理工程 | |||
2423252208 | 环境生物学 | 微生物学 | |||
2423372203 | 药品知识产权保护理论与实务 | 无 | |||
2423372204 | 医药产业发展报告 | 无 | |||
2423302205 | 药学前沿学术讲座 | 无 |
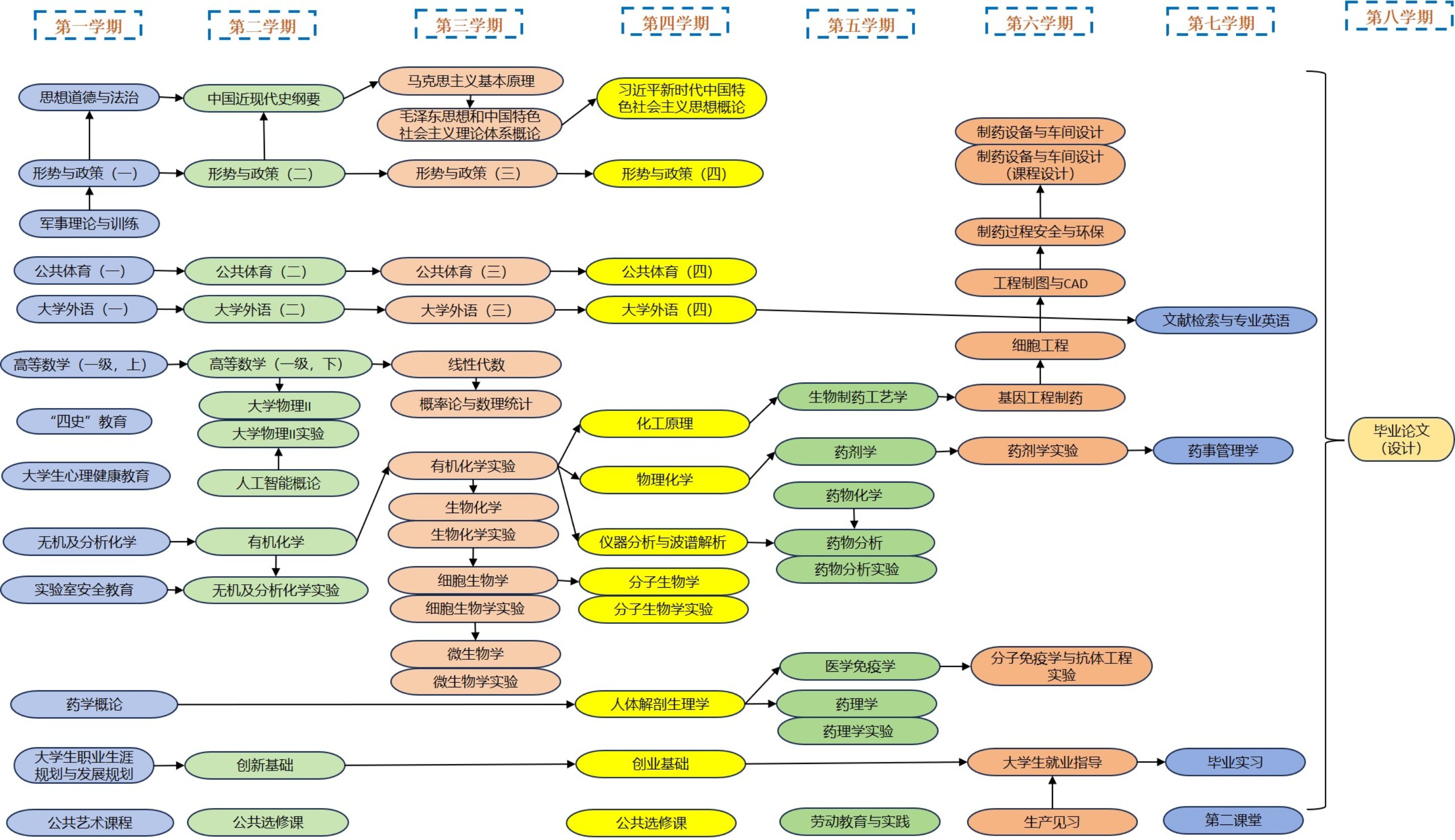
1
课程先行后续关系图

1
八、各类课程的学时、学分统计(见表5)
表5 各类课程的学时、学分统计
课程类别 | 课程性质 | 课程模块 | 学时 | 学分 | 学分比例 | |
通识 教育 课程 | 通识教育必修课程 |
| 768(其中,理论课堂教学552学时,实践教学216学时,不含军事技能训练2周) | 44(含实践12) | 25.7% | |
通识教育选修课程 |
| 96 | 6 | 3.5% | ||
专业 教育 课程 | 专业教育必修课程 | 学科基础课程 | 512 | 32 | 18.7% | |
专业核心课程 | 416 | 26 | 15.2% | |||
专业教育选修课程 |
| 320 | 20 | 11.7% | ||
实践 教学 | 必修 | 通识教育课程实践 | 216 | 12 | 非独立设课实践学分比例 7.0% | 32.2% |
基础实践 | 80 | 2.5 | 独立设课实践学分比例 25.2% | |||
专业实践 | 400 | 12.5 | ||||
综合实践 | 25周 | 28 | ||||
合计 | 2592+25周 | 171 | 100%(不含非独立设课实践学分比例) | |||
九、其他说明
表6 建议修读学分学期分配表
学年 | 一 | 二 | 三 | 四 | 合计 | ||||
学期 | 1 | 2 | 3 | 4 | 5 | 6 | 7 | 8 | |
建议修读学分 | 26.5 | 27 | 28.5 | 24 | 19 | 19 | 15 | 12 | 171 |
专业负责人: 教学院长: 学院教授委员会主任: 院长:
教务处负责人: 分管教学校长:
1